2013年度高等金沙娱乐城
科学研究优秀成果奖(科学技术)在同行专家网络评审的基础上,召开了专家评审会,金沙娱乐城
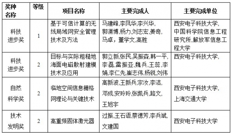
4个项目被评为拟授奖项目,经高等金沙娱乐城
科学研究优秀成果奖(科学技术)奖励委员会审核,教育部批准,现予以公布。

联系人:文群燕88202418
自公布之日起至2014年1月2日为异议期。在异议期内,无异议或虽有异议,经复议后认为异议论据不足,仍维持原评审结果的,为获奖项目。有异议者,必须采用书面形式,写清异议的内容,并应署其姓名、工作单位、联系地址(如需保密,请注明)。请将异议材料寄至:北京市海淀区中关村大街35号 教育部科技发展中心成果专利处(邮编:100080)。
科研院
2013年12月19日